
已经进入2025年了,种植牙集采政策越来越成熟稳定,全国各省市都已经铺开,相比于24年刚开始开始执行集采时,降幅最高达到了55%左右,现在属于明确的天时地利人和都具备。接下来会按省份来讲解每个省的种植政策,有种牙想法的可以看看自己当地的具体政策,了解种植牙价格的涨幅降幅!
不同省份的医保局,都规定了自己省份的采购价格,种植体和牙冠的报价每个地区也都不一样,甚至医疗服务费和药品费价格也都不太一样。所以各个省份的医院不管怎么报价,都必须依照医保局集采的统一规定为基础。
换句话说,只要知道了各地医保局的政策报价,当地种植牙的费用就一清二楚了。今天我们就来了解一下各个省份对于种植牙的集采政策和详细的报价,做到种牙之前心里有数。
一、各省种植牙采集价格/政策简介
全国整体下降趋势都比较明显,我们先挑选几个比较有代表性的省份来做数据分析。

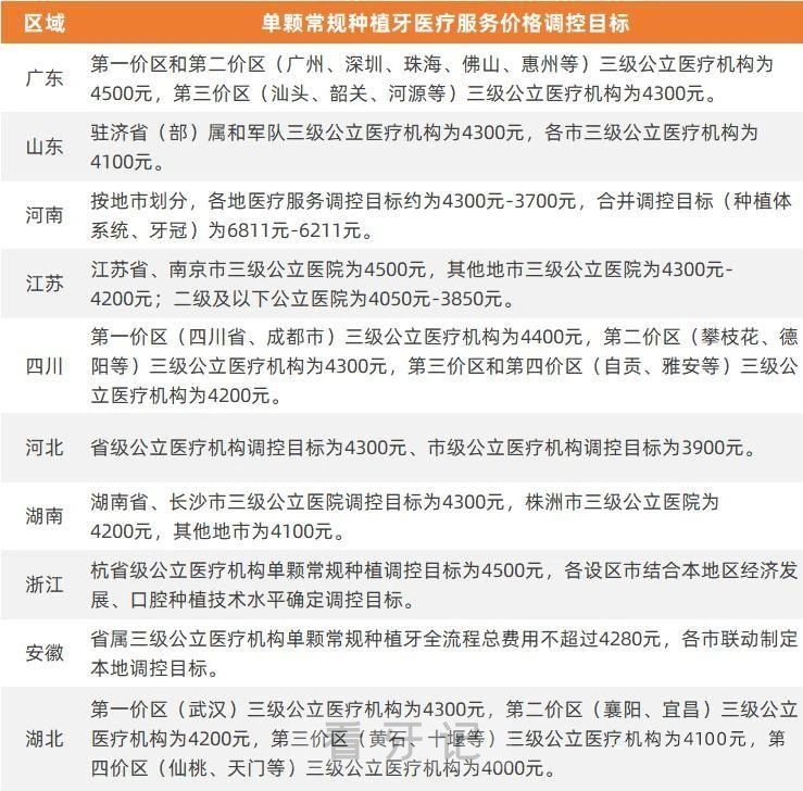
部分省份集采政策整理:

种植牙的报价是根据不同省市、不同价区的政策来定的,每个省市,不同价区种植牙的费用都有不同,部分省市甚至允许在集采价格的基础上有5-20%的价格变化,所以不止我们列举的省市,全国各地都有自己的价格。
二、各地区种植牙集采详细价格表:
北京
此次综合治理,北京市共整合规范了15个与口腔种植相关的医疗服务项目,价格水平较调整前平均下降72%。为进一步降低口腔种植耗材价格,国家医疗保障局已统一组织了口腔种植体集中带量采购,种植体价格平均下降55%。集采前价格较高的士卓曼、登士柏、诺保科种植体系统,从原采购中位价5000元左右,降至1850元左右;市场需求量最大的奥齿泰、登腾种植体系统,从原采购中位价1500元左右,降至770元左右。目前,本市正在开展种植体中选结果落地工作,对种植牙过程中配套使用的牙冠耗材开展限价挂网,进一步降低牙冠产品价格。

上海
本市公立医疗机构全流程常规单颗种植医疗服务价格调控目标基准为4500元每颗。根据国家医保局相关文件规定条件,经济发达、人力成本高、口腔种植技术领先的地区的可适当放宽调控目标,经国家医保局审定同意,当前本市公立医疗机构实际提供的全流程单颗常规种植牙的医疗服务总费用不得超过5130元每颗。

广东
协议采购量为医疗机构在国家耗材联采办平台确认的协议采购量,涉及医疗机构共1657家,合计首年协议采购量约28.3万套,占全国总量的10%。公立医疗机构价格大幅下降,最低1078元,牙冠挂网价格平均降50%。大部分地区单颗牙种植牙三项总费用控制在7000元左右。
天津
确定全市公立医疗机构单颗常规种植医疗服务价格全流程调控目标为4317元。按照“诊察检查+种植体植入+牙冠置入”的医疗服务价格实施整体调控,包含种植全过程的诊察费、检验费、影像检查费、种植体植入费、牙冠置入费、扫描设计建模费、麻醉费、药品费的总和,其中,医学3D模型打印(口腔)和医学3D导板打印(口腔)暂不实行“技耗分离”。不包含拔牙、牙周洁治、根管治疗、植骨、软组织移植费用。
湖南
湖南地区集采政策:全省公立医疗机构常规单颗种植牙全流程医疗服务价格(含门诊诊查、生化检验和影像检查、种植体植入、牙冠置入、麻醉、扫描设计建模等医疗服务费用,不含耗材)调控到4300元以内;
口腔种植体系统集采中选产品价格降至平均900余元(最高价1855元,最低价620元),单牙种植用全瓷牙冠平均挂网价格降至300余元(最高价656元,最低价168元),以上3项价格均大幅下降,单颗常规种植牙总费用降至7000元以下。
山东
我省单颗常规种植牙医疗服务项目全流程价格,驻济省(部)属和军队三级公立医院最高为4171元(不含种植体、牙冠等可另收费耗材费用),包括种植全过程的诊察、生化检验、影像检查、种植体植入、牙冠置入、扫描设计建模、麻醉、药品等费用,不包括拔牙、牙周洁治、根管治疗、植骨、软组织移植的费用,其他等级医院下浮10%;除济南市区内三级公立口腔专科医院和青岛市区内三级公立医院单颗常规种植牙可参照4171元执行外,其他市三级公立医院最高价格为3977元,三级以下公立医疗机构价格按照当地医疗服务分级定价机制相应递减,具体由各市医保局制定。
浙江
三级公立医疗机构单颗常规种植调控目标不超过4500元,为避免实际收费超过调控目标,留出4%的余量,即全流程总价不超过4320元。二级及以下公立医疗机构单颗常规种植调控目标不超过4235元,留出4%的余量后,全流程总价不超过4065元。

江苏
江苏省医保局明确了本市三级和二级及以下公立医疗机构单颗常规种植牙医疗服务价格全流程调控目标分别为4300元、3870元。全国口腔种植体系统集采中选价格平均900余元,目前江苏省单牙种植用全瓷牙冠平均挂网价格350余元。

福建
福建省种植牙价格调控包含三大方面,三级公立医院单颗牙种植牙全流程医疗服务价格费用的调控目标为4400元,单牙种植用全瓷牙平均挂网降价至300元左右,口腔种植体系统采购中选产品价格下降到900元。按照政策要求,必须对种植体、牙冠、种植医疗服务分开收费。

本文内容源自网络仅供参考,不作为诊断医疗依据,更多查询请 → 在线咨询客服


